武汉工商学院广告学专业始建于2005年,自专业建立以来一直紧密结合广告市场发展和人才需求变化,注重对学生创新精神与实践能力的培养。在近三年的各类教学实践活动中,学生在教师指导下多次获得国家级省级奖项。
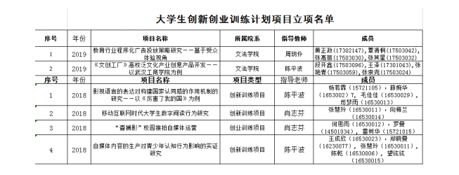
一、大学生“创新创业大赛”

二、大学生广告艺术大赛
2019年,在第十一届全国大学生广告艺术大赛上,我系学生在指导教师带领下喜获佳绩,共获得国家二等奖1个,国家优秀奖1个;省级二等奖2个、省级三等奖4个,省级优秀奖11个。
2018年,在第十届全国大学生广告艺术大赛上,我系学生在指导教师带领下喜获佳绩,共获得国家三等奖2个;省级一等奖2个、省级二等奖2个,省级三等奖9个、省级优秀奖10个。
2017年,在第九届全国大学生广告艺术大赛上,我系学生获得国家优秀奖4个;获得省级二等奖6个、省级三等奖4个、省级优秀奖5个。



三、互联网+大赛
另外,在校级“互联网+大赛”中获得校级立项两项,其中肖志芬老师指导的项目获得校级铜奖。

广告学系一直致力于应用型人才培养目标,持续加强重点实习/就业基地建设,开展学生社会实践教学、教师行业进修、企业导师校园讲座、协同科研等双向互动;重点推进了品牌舆情监测与处置、新媒体产品开发与运营等社会服务项目的落地,已经形成了“学生项目实习实践”+“教师项目进修”+“企业项目外包”+“校企项目合作”的应用型人才创新培养模式,人才培养效果颇为显著。


